We humans are curious creatures. Life is full of some really BIG Questions. Like … What is the meaning of life? Who am I? What happens after we die? Does free will really exist? Do aliens exist? Where are the aliens? How do we achieve world peace? How can we save the planet from environmental catastrophe? And then there’s the classic, everyday questions that are asked on repeat, ad infinitum. Like … What’s for dinner? Are we there yet? Where’s my keys/phone? Did I turn the oven/iron off? Did I lock the front door? Oh, and what’s my password?
And then, there’s THIS question … How do I manage my LEGO collection?! (You can decide which category it belongs in). It may be a long journey of deep, philosophical examination and scientific inquiry to answer the former questions, and it may be nigh impossible to satisfactorily answer the latter ones (without them persisting). But to answer the LEGO logistics question … well, that we can do in the space of a blog post (this one, actually). Many great minds of the LEGO world have tackled this question; the humble answer given here is but a shadow of the wisdom of others – but it shall, nonetheless, yield an actionable solution (or at least a strategy from which to achieve one).
LEGO branded storage products (like these ones) can be expensive! Try a local cheap/dollar shop, or a chain discount department or hardware store for more cost-effective options. Alternatively, common items found around the home – e.g. spare Tupperware, clean food containers, empty boxes, etc. – can be repurposed for (at least) interim solutions.
(Images compiled from www.lego.com/en-us/categories/storage)

Part 1: The Big Picture
There are multiple ways to organise your LEGO. The best method for you will depend on: (a) your space, (b) your budget, and (c) how (and by whom) your LEGO is used. The aim, ultimately, is to be able to enjoy your LEGO – because, it is after all, your hobby! How you choose to enjoy LEGO (i.e. what, where, with who, and when) will depend on your particular circumstances and preferences. But, as a general principle, the goal of organising your LEGO is so that you can effectively and efficiently find what you want when you want it. Many AFOLs also enjoy having a few permanent display-sets and/or favourite minifigures visible as décor. As Marie Kondo would say, this sparks joy for us.
There is no one best method for LEGO organisation that will suit everyone. Additionally, your own LEGO storage and display system will not necessarily remain static – as your collection evolves, so too will the method by which you access it. You will learn from experience what seems to work better for you and what is less useful. Improving any system requires being comfortable with making mistakes and accepting imperfection. You might choose to research other enthusiasts’ solutions to help inspire your own ideas. Ultimately though, optimising a system of LEGO logistics that is customised to your context, whilst likely based on general trends, will be necessarily unique in the details.
An excellent online resource to consider in your quest to best manage your LEGO collection, is Brick Architect. On this website, you can find a dedicated LEGO Storage Guide and LEGO Brick Labels to use at your own discretion. Additionally, in “Brickman’s Big Book of Better Builds” LEGO Certified Professional Ryan “Brickman” McNaught includes a helpful section on LEGO Logistics that is worth a read. Finally, I created the diagram below to share a framework for LEGO logistics that can help start you thinking about (or re-evaluating) your own strategy straight away.

[Image by BRICKOCENTRIC]
I’ll now use my own logistics system as an example to elaborate on this diagram. For context, here is my current LEGO Collection profile:

Part 2: Basic Safety (Bricks and Body)
In the diagram, the safe storage and retrieval of LEGO refers to mitigating harm or damage to both the LEGO pieces, and the builder too. Firstly, LEGO components should not be left in direct sunlight – extended exposure will discolour the material from which the pieces are made. Next, some LEGO pieces are more fragile than others and may require special treatment. For example, I locate metallic and transparent pieces in their own tub, rather than having them mixed in with their more numerous, matt-coloured counterparts. Similarly, any printed or stickered elements are stored separately to equivalent, but undecorated, pieces. Additionally, tiles (and other non-studded parts like cheese wedges and technic balls) are also separated out for the protection of those smooth, shiny surfaces. Whilst resilient, LEGO pieces will eventually become worn – prompting some keen model builders to keep any brand new bricks separate from their used ones.
A special case for consideration is minifigures, which are often amongst the most valued part of a collection. In my case, our favourite minifigs (actually, mini-dolls here) are stored separately to the containers of loose parts; instead they are vertically studded onto a spare baseplate. (This reduces scratches and lets me enjoy looking at them). However, you can purchase specifically designed (branded or unbranded) minifigure display cases or custom build your own using LEGO bricks. Additionally, tackle-boxes are perfect for safely separating legs, torsos, heads, hair, and accessories in your general collection storage.
Next, the same workplace health and safety practices that we are expected to adhere to in our jobs are also applicable to our personal lives, including our LEGO hobby. This includes: (a) taking regular breaks to move about or stretch (and to hydrate!), (b) lifting from the knees and not the back, (c) not carrying items above shoulder height, or which are too heavy without assistance, and (d) maintaining a clear area through which to enter and exit the area. Following these guidelines reduces the risk of strains and injuries – and of damaged builds!
Furthermore, whilst some degree of chaos can be conducive to creativity, a reasonably ordered environment maintains a safe and functional space in which to enjoy your hobby; this is particularly important where any of our builders are children, because their risk assessment ability is less developed than it is in adults. We also need to be mindful that LEGO pieces are potential choking hazards for very young children and for pets – LEGO collections, for any age builder, need to be child-safe (and pet-safe) to protect those vulnerable members of the household.
Safety considerations and ergonomics become more complicated when multiple builders share a LEGO collection – such as in my case – because different accommodations may be required for different individuals. For example, because my collection is shared with a pre-teen child, the maximum height of containers holding our commonly accessed parts is necessarily aligned to her reach (not mine), in order to avoid her lifting containers above her head. Similarly, only less frequently used parts are stored on the very lowest level, in order to minimise my time spent kneeling or bending (because my knees are not a fan of such nonsense).
Finally, “special” pieces that I want insulated from routine use to help maintain their quality are stored higher – i.e. within my regular reach, but beyond her level (without a footstool) – to dissuade casual access. Of course, having separately organised LEGO collections for each builder is an option, but in our case we ultimately decided against it for various practical reasons and to encourage a shared family hobby experience. (Whilst some sets are nominally mine, and others hers, after the initial building all the pieces end up in the same place and become a shared collection).
Part 3: Successful Organising, Storing, and Sorting
Referring back to the diagram again, successful organisation, storage and sorting solutions can be defined as ones which produce the accurate and efficient storing and retrieving of LEGO pieces for the builder/s – in a way that is sustainable (i.e. repeatable over time). For many builders this will take place entirely within their own home; however, some individuals will also want to share their builds at conventions and exhibitions as well. In this case, the safe and space-efficient transport of the LEGO model will also need to be considered. (Having never undertaken this activity myself, I will leave elaboration on this matter to those with more authority).
Next, whether or not to use the (de facto) canonical Bricklink taxonomy to classify your LEGO pieces, some other pre-defined taxonomy, or your own personal (user-defined) one, depends entirely on what classification system makes the best sense to you. Inexperienced builders may be best off using just a few readily recognisable categories, and/or categories that have already been defined by other, more experienced builders – until their familiarity with the LEGO catalogue develops sufficiently to provoke their own ideas about how LEGO pieces should be classified. More experienced users will have developed preferences for particular parts, and ways of using them, that will be factored into their mental schema.
In either case, a builder’s mental scaffold will inevitably evolve over time. For that reason, I use an adaptive collection management strategy that is favourable to mixing things up every so often. Specifically, my LEGO collection is organised into cube storage shelves, holding transposable and stackable plastic containers with lids (of various capacities – mostly 2.5L and 5L – as well as some tackle boxes for more precise sorting as needed, and a few larger tubs for additional flexibility). In this example, the individual tubs are easily shifted and relabelled to accommodate changes, and LEGO pieces are easily reallocated into larger or smaller containers, as needed. Hence, the management of the collection is adjusted with relatively minor fuss when it increases in size and/or when our understanding and use of parts evolves.
Crucially, the contents of containers should be readily identifiable. In our example here, the tubs we use are transparent (rather than opaque) to help my young builder (in particular) to recognise their contents. Each tub is labelled (nothing fancy – just typed in a clear font in Word and printed B&W onto standard A4 paper, then cut to size and sticky-taped on). These labels are based on the categories that have evolved organically in the shared LEGO play between us (and further assisted by my researching those used at Bricklink and in the Brick Architect Labels). If you’re interested in having a look, here’s a copy of our current labels (as of the date of this article).
A further consideration is the presence of family pets …. LEGO stealing, sometimes eating (and pooping), knocking over, hiding, batting about, chewing on, pets. In our case, we are fortunate to have a spare bedroom in which we can safely house all of our LEGO behind a closed door! In this dedicated hobby space, we each have our own height-adjustable desk to work on, as well as a couple of smaller, portable folding-tables (and cushions) for when we want to work or play on the floor. We’d also like to add some floating shelves for display purposes (and to free up more cube shelf space for additional storage as our collection expands – building in room for future expansion is always valuable).
The final piece of the puzzle is to assess whether or not your system is working, or if it possibly requires modification to improve it. Are pieces being located readily enough and actually going back where they’re intended to be stored afterwards? With shared collections, such as mine, this is particularly important so as not to disservice other builders. When a child is one of the builders, storage categories must be able to be understood by them (else they are largely pointless). The best way to achieve this is to get their input! Let the younger builder trial the system, observe what is and is not working, and then make the necessary adjustments. A backup tool that we use here, is to have a spare large tub into which the young builder can dump their disassembled and discarded LEGO pieces; from here, you can help them to correctly sort the pieces back into their specific storage containers together.
Part 4: Bringing It All Together
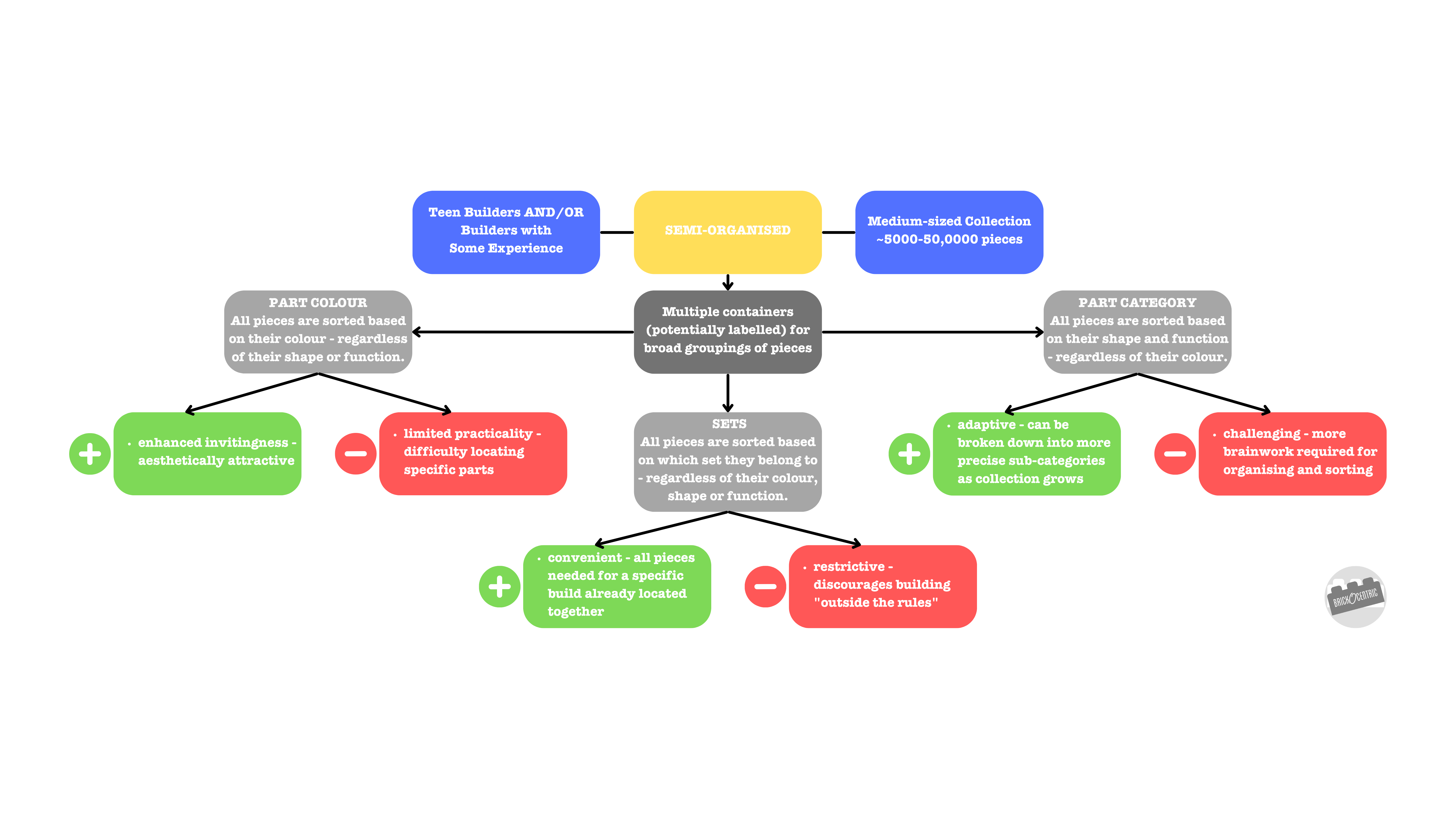
To conclude this article, I’ve created the following three diagrams to summarise the broad, alternative options for LEGO organisation (GOLD) and storage (GREY), based on the characteristics of the builder and of their collection (BLUE). Suggested pros (GREEN) and cons (RED) are provided to help you determine what system might best suit you. Whether you’re just about to embark on your own collection logistics project for the first time, or are rejigging your existing system, these tools can help guide your decision-making for the successful management of your collection.
Click on the thumbnails for a larger version of each graphic or view the PDF file.



How do you manage your LEGO collection? What are your top tips and tricks? Please let me know in the comments if the tools and discussion in this article were helpful for you. Until next time, play well!